티스토리 뷰
1. 다중접속이란?
멀티 포인트 링크의 형태에서 매체를 여러 대의 시스템이 공유한다. 이럴 때 누구나 데이터를 보내면서 서로의 데이터가 충돌하면서 장애가 발생한다. 마치 동시에 두 사람이 말한다면, 말이 섞여 들을 수가 없는 것과 같은 것이다. 이처럼 다수의 시스템들이 매체를 공유하는 환경에서 충돌 없이 데이터를 전송하는 것에 대해 고찰하는 것을 다중접속이라 한다.
이러한 행위는 데이터 링크 계층에서 일어나게 되고, 이 계층은 다시 기능에 따라 control 계층(흐름 제어, 에러 제어)과 Multiple-access resolution 계층(부계층)으로 나뉘게 된다. 정확히는 Multiple-access resolution 계층에서 일어난다고 할 수 있다.
2. 무작위 접근 (Random access)
말 그대로 매체에 붙어있는 시스템 중 아무나 데이터를 보낼 수 있다. 순번을 정하지 않고, 보내고 싶을 때 보내기 때문에 다른 시스템과 경쟁한다. 서로 대등한 관계의 통신으로 전송 시간을 정해두지 않는 것이다. 하지만 이 마저도 충돌 가능성이 존재한다. 이를 해결하기 위한 방법은 다음과 같다.
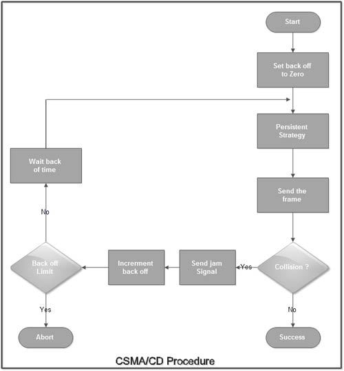
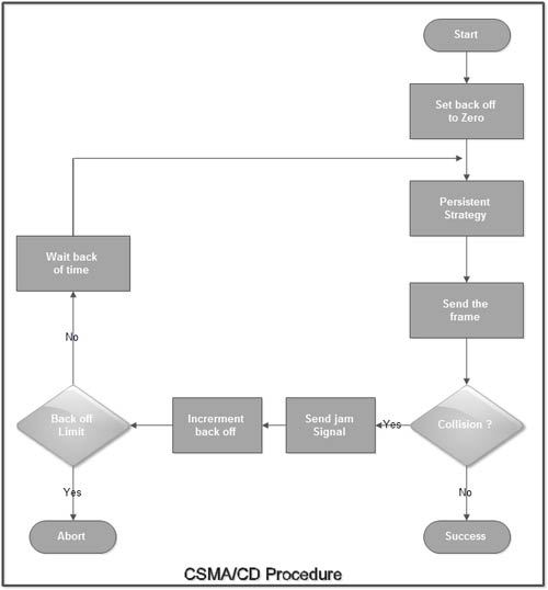
- CSMA / CD (CSMA with Collision Detection) : 충돌이 났을 경우 처리방안을 명시. 충돌이 감지되면 즉시 전송을 중지한다. 유선은 충돌 시 에너지가 두 배가 되기 때문에 감지가 가능하지만 무선은 에너지 손실로 인해 충돌 감지가 어렵다.

* Persistent Strategy : 다른 시스템에서 데이터를 보내고 있는지 확인하는 작업. 아무도 데이터를 보내고 있지 않을 때 전송 시작.
* Send jam Signal : 데이터가 충돌 났을 시, 중지시키고 네트워크에 붙어있는 모든 시스템에게 알려줌.
* Increment back off : 충돌이 났다는 것은 다른 시스템과 났다는 것이기 때문에, 일정 시간을 두고 다시 시도.
* Back off Limit : 정해진 횟수( 통상 16번) 정도 시도에도 전송되지 않는 다면 다시 Persistent Strategy로 돌아가 경로를 재설정함.
- CSMA / CA (CSMA with Collision Avoidance) : 충돌 감지가 어려운 무선에서 충돌을 회피해 가는 방법.
* IFS(InterFrame Space) : 기본적으로 데이터가 전송 중인지 감시하는 것은 같지만, 바로 보내지 않고 잠시 기다렸다가 전송함.
* Contention window : IFS에서 또 바로 보내는 것이 아니라, 각자 시스템에서 난수를 발생시켜 난수만큼의 시간을 데이터 전송함.
* ACK (Acknowledgements) : 데이터를 수신한 시스템이 보내는 응답.
3. 통제된 접근 (Controlled Access)
누군가의 중재자에 의해 데이터를 보내는 시스템을 정해주는 접근방식이다. 이러한 방식도 3가지로 세부적으로 나뉜다.
- 예약 (Reservation) : 데이터 전송을 사전에 예약함.
- 폴링 (Polling) : 중재자가 데이터 전송을 물어봄.
- 토큰 전달 (Token passing) : 토큰을 가지고 있는 시스템만 데이터를 전송할 수 있도록 함.
4. 채널화 (Channelization)
링크를 시간, 주파수, 코드로 나누어 여러 개의 채널을 나누어 사용하는 방식이다.
- FDMA (Frequency-Division Multiple Access) : 주파수를 나누어 채널 사용.
- TDMA (Time-Division Multiple Access) : 시간을 나누어 채널 사용.
- CDMA (Code-Division Multiple Access) : 코드를 나누어 채널 사용.
'Network' 카테고리의 다른 글
| 6. 유선 LAN Ethernet (1) | 2019.07.24 |
|---|---|
| 5. LAN에서 사용하는 매체 (0) | 2019.07.23 |
| 3. 스위칭의 방법과 종류 (0) | 2019.07.23 |
| 2. 네트워크 모델과 표준 프로토콜 (0) | 2019.07.22 |
| 1. 네트워크 구조와 종류 (0) | 2019.07.22 |
- Total
- Today
- Yesterday
- 장점
- API
- 네트워크
- Queue
- 관리자 도구
- oauth
- playbackRate
- SDK
- QueryDSL
- login
- beforeunload
- @EventListener
- 로그인
- Animation
- list
- Multi IN Clause
- SET
- @subquery
- jwplayer
- 자바
- 특징
- playsinline
- 예제
- on('seek')
- map
- 의미
- 원리
- IN Clause
- join subquery
- @subselect
| 일 | 월 | 화 | 수 | 목 | 금 | 토 |
|---|---|---|---|---|---|---|
| 1 | 2 | 3 | 4 | |||
| 5 | 6 | 7 | 8 | 9 | 10 | 11 |
| 12 | 13 | 14 | 15 | 16 | 17 | 18 |
| 19 | 20 | 21 | 22 | 23 | 24 | 25 |
| 26 | 27 | 28 | 29 | 30 |